
爆款素材一旦出现,往往很快就会被整个行业反复模仿。
从“拯救国王”到“修房子母女”,亦或是热门副玩法,这些高曝光创意在短时间内被大量复制,但真正能够长期稳定跑量的,往往只有最早跑通的那几款产品。
为什么同样的创意结构,有的游戏可以持续放量,有的却很快衰退,甚至连冷启动都变得困难?
Alex Pulinets 发布在 Gamigion 的这篇文章,从角色设定、世界观构建与情绪触发机制等角度,对“爆款素材为什么难以复制”做了一次非常值得参考的拆解。
下文来自 Gamigion,作者 Alex Pulinets,由 AppGrowing出海观察 编译。考虑到阅读观感,译文做了一定删改整合处理。
在开始之前,我们先玩个有趣的小游戏。
试着猜猜看,以下每个拼图板分别属于哪款益智解谜游戏:


你或许一眼就能认出里面有 Playrix 的游戏,甚至还能说出《梦幻花园》的名字。
答案:Gardenscapes/梦幻花园、Project Makeover/麦吉大改造、Fishdom/梦幻水族箱、Homescapes/梦幻家园
OK,第二轮。

这些不都是《Royal Match》吗?
不完全是。它们分别是 《Match Villains》《Royal Match》《Royal Kingdom》和《Matching Story》。
发现了吗,当你看到这些画面的瞬间,你的大脑会本能把它们和某款特定的游戏联系在一起。
这就是品牌力:即使是你的模仿者,人们第一反应也会先想到你。
广告投放也是如此。一旦某家公司跑通了一套爆款剧情和视觉方案,全行业就会随之跟进。

我并不是说跟风不好。只要有效,它就是好素材。毕竟这些广告每一条都有数百万曝光。
但为什么我们总把这类素材统称为“拯救国王”?是因为《Royal Match》第一个用这个创意,还是另有原因?

Dream Games 专门为《Royal Match》做了一个品牌页面,给国王罗伯特打造了一套鲜活且契合广告逻辑的人设。
比如说他总是不拘小节,不在乎什么皇家礼仪,总是在一个劲爽吃牛奶和饼干。把这个设定带入广告情景,就是他对周遭环境的变化敏感度低,以至于发现危险时已为时过晚。

但他并不笨。他会研发棋盘道具,博览群书,兴建博物馆。因此在广告中,虽然身处险境,但他总能找到解法,只需要作为玩家的你来帮他执行。而当你操作失误时,他也会流露出失望的表情作为反馈。

他不仅有飞行执照,能航海,还能飞向太空。这种勇于冒险、爱折腾的特质,也就解释了他为啥会出现在巨蛇陷阱、用巨型弹弓把自己弹射出去的广告场景中。

这种活人感,也让后续的创意迭代,如加入狗狗公爵的角色,显得十分自然,无论是公爵救国王,还是互换身体,都高度契合游戏想要打造的世界观。

当你把角色强行塞进某些不属于他们的情境里面,就会有一种很强的违和感。
以《Toon Blast》里的布鲁诺熊为例。布鲁诺熊是典型的美式卡通形象,像猫和老鼠一样,被拍扁后能立刻回弹。这种风格意味着它拥有不死之身,导致当危险发生在它身上时,玩家很难产生急迫的、想去拯救它的冲动。

再看看《Match Villains》的伯爵,虽然人设更接近原型,但 “拯救国王” 的创意也非最优解。
伯爵的人设是一位超级自信、无所不能的越狱专家。

那么问题来了,既然是越狱专家,理应能从任何困境中脱身,他真的需要我们去拯救吗?
针对这类角色,与其去救他,不如尝试破坏他的逃生计划。把玩家的乐趣,转化为看他如何巧妙化解危机。参考《死亡笔记》或《福尔摩斯》里猫鼠游戏式宿敌博弈。

参考:经典的“天才 vs 天才”宿敌
(《死亡笔记》的 L vs 月,福尔摩斯 vs 莫里亚蒂)
或者营造出处事不惊的爽感。看伯爵如何身处险境,也能保持冷静化解危机。带给观众的惊喜不是他能否生还,而是意识到这一切尽在他的掌握之中。

参考:动作电影中“真男人从不回头看爆炸”的桥段
以及像寡姐那样在压力下依旧冷静的英雄
还可以为伯爵增加新的身份,比如怪盗,给他安排抢劫银行和博物馆的任务,在执行任务途中陷入困境也就变得理所应当。

参考:经典的神偷电影,如《碟中谍》,展示高科技潜入场景
总结一下,同一个广告套路在不同产品中会有差异化体现:


当你只是单纯换皮,抄袭别人的视听语言,你其实是在和全行业的同类型素材竞争。
用户本身可能只看过五六遍此类广告,但因为同行竞相抄袭,用户实际得看二十次以上,从而快速产生广告疲劳。
不仅是用户,广告平台可能比用户更早看腻。AppGrowing 此前分析过,在新的广告算法规则下,单纯的换皮广告会被打上低质、重复的标签,并限制分发。
因此,套路可以借鉴,但关键在于它是否真的适合你的游戏世界观。举两个适配度极高的例子:
-
《Whiteout Survival》
-
核心概念:传送带广告
-
改编方式:聚焦冬季生存。加入了三文鱼、防寒衣物等元素,并通过固定角色强化品牌辨识度。
来源:AppGrowing 国际版
-
《Rise of Kingdoms》
-
核心概念:AI 行军广告
-
改编方式:使用高知名度的兵种形象。营造出纪录片一样的历史厚重感。
来源:AppGrowing 国际版

如果能够看透素材底层逻辑,明白表层内容下的情绪触发点,那么就可以使用相同的框架,为不同的游戏创作无穷无尽的广告。

模仿值得吗?答案是有时是肯定的。
但大多数人只看到成功的极少数,没看到那些照搬同一套路、却没做策略推演的失败素材到底有多少。
当我们学会拆解素材的角色动机、叙事节点,就可以活用爆款结构持续产出创意。
在 AppGrowing 国际版 中,通过“AI 策略分析”功能,可以直接对竞品素材进行结构拆解。
来源:AppGrowing 国际版
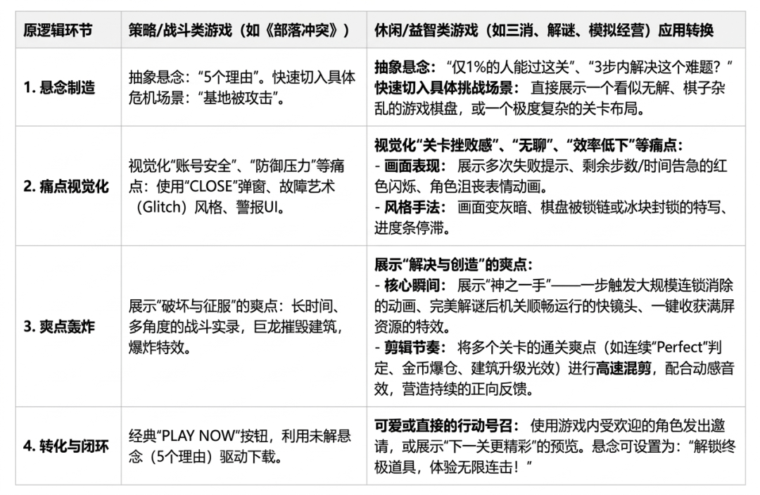
假设我们需要为一款休闲游戏制作广告脚本。以《Clash of Clans》近 30 天高曝光素材为例,交由“AI 策略分析”解读,我们得出其脚本底层逻辑为:悬念制造—痛点视觉化与爽点轰炸—闭环转化与悬念留存。

来源:AppGrowing 国际版
如果要复刻这个创意结构,关键不是照搬“巨龙摧毁基地”的画面,而是找到对等的元素。
对于休闲游戏,玩家的痛点通常不是“防御被破”,而是卡关、无聊、重复感;爽点则是是瞬间解谜的豁然开朗、连锁消除的畅快、达成目标的满足感等等。
正如前文提到:不要复制素材表层,而是复用其底层的情绪与结构。
沿着这个思路,我们输入以下 Prompt:如何将这种“悬念-痛点视觉化-爽点轰炸”的脚本逻辑应用到休闲游戏素材创作中?
“AI 策略分析”很快就给出相应的创意结构转换思路、以及具体的创意脚本案例和核心策略总结。


来源:AppGrowing 国际版
这一套流程走下来,爆款素材创意就被转化成一套可被 AI 拆解、分析与复制的系统化策略,并以此为基准,不断衍生出符合产品品牌调性的创意内容。

当素材创意可以被拆解、分析,并重构为新的叙事结构时,跟风就不再意味着简单复制,而是变成了一种可控的策略能力。
任何人都可以跟风模仿,但真正的优势在于如何让它感觉像是你游戏里原本就有的东西。

以上为《为什么同行都在抄素材,只有你跑不起来?》。
*以上相关广告素材由 AppGrowing 国际版 采集于公开之信息,仅为研究分析所用,相关版权归原著者所有。内容仅供一般性参考,不应视为针对特定事务的意见或依据。
*原文链接:《Ad Fatigue is Real: Why Copycat Mobile Game Creatives Stop Scaling After 7 Days》
关注公众号“AppGrowing出海观察”,或立即注册 AppGrowing 国际版 了解更多移动广告策略分析。

